dnf军团版本上线后,玩家需要重新进行装备搭配,尤其是军团版本新增了融合史诗,比如男街霸就要重新选择装备,那么dnf男街霸军团装备怎么搭配?下面就给大家带来dnf男街霸军团装备搭配。
dnf男街霸军团装备搭配推荐
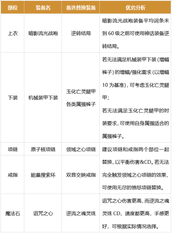
第一类:直伤流
【方案一】:MP直伤流
可选替换部位:
补充说明:
此套装备为最基础的MP流,优势在于全部装备可稳定获取,无需搭配极品自定义装备,成型条件简单。但该套装备上限有限,且在军团副本中,需要多在技能之间穿插平A触发腰带回蓝效果,保持蓝量。
此外,若暗影流光战袍装备平均词条未到60级,可使用神话装备逆转结局。
【方案二】:攻速直伤流
补充说明:攻速流理论上限更高,且刷图手感非常好。但在实战中,需注意各部位装备的触发情况,如腰带需堆火属性抗性,且需将血量维持在70%以上。且整套装备偏脆,在实战中需注意走位,避免角色死亡。
第二类:出血异常流
【方案一】:MP出血流
此套装备强度在线,出血异常有额外增伤,与男街霸适配度极高。整套装备的核心是带有出血伤害+30%的蓝灵绿玉石胸甲,获取难度较高,可根据角色实际情况决定。除该装备外,其余装备均无获取难度。
【方案二】:军团出血流
军团出血流的核心部位是带有出血伤害+30%的蓝灵绿玉石胸甲和为所愿付出的行动(军团鞋),可以快速结算出血伤害,理论强度较高,且非常适配男街霸。使用该套装备时,除需核心装备以外,还需注意军团鞋和应尽之责腰带(手搓腰)的触发要求,以求伤害最大化。
【总结说明】:
在当前版本中,异常流的综合强度是要高于直伤流的,且男街霸自带众多异常,适配度较高。但无法回避的问题是,异常流需要比较优秀的自定义装备加持,如蓝灵绿玉石胸甲、恩特精灵圣杯等,获取完美词条的难度较高。因此,在搭配装备时,一定要根据自身角色的实际情况考虑,切勿直接“抄作业”。
此外,笔者推荐出血流的原因是因为其强度较高(出血层数达到10层后可增伤10%),但这并不意味着异常流只有出血一条路可以走。如果获得了极品中毒/感电的自定义装备,也可以选择对应的流派,只需替换异常手镯及对应的异常护肩即可。
融合史诗推荐
方案一【天界联合军】系列融合装备是适配所有流派的“万金油”套装,几乎不用考虑副作用,同时伤害水平也在线,适合大部分玩家;
而方案二则是在【天界联合军】的基础上,将手镯部位替换成了黑龙,提高蓝耗来换取更高的伤害。同时,黑龙手镯有着独特的回蓝机制,不会太过于费蓝。
在五套融合装备中,黑龙系列的伤害是最高的,但其耗蓝十分夸张,若是使用MP套,其耗蓝量更是恐怖。因此,笔者在此并未推荐搭配其余黑龙系列部位,建议各位玩家谨慎选择。






还没有评论,来说两句吧...